Learning Path Administration
Learning paths are used to structure and illustrate long-term learning scenarios. A learning path is a sequence of courses that are linked together so that a person can build knowledge and master a particular training goal. A learning path ensures that learners are working towards an overall goal by mapping learning activities to specific levels of expertise.
Learning paths can be differentiated between two different learning path modes: content-driven and level-based. The default mode for learning path types is content-driven, if chosen the learning path is used and displayed in a layout showing all content in its folder structure at once. Level-based learning paths show their content in a leveled structure, in which folders are interpreted as levels and can be reached by a user. For this further reports are available.

Learning Paths Modes
Learners are granted access to courses upon registering for the learning paths. The registration can be performed by administrators or, if the learning paths is part of the catalogue, by learners and supervisors.
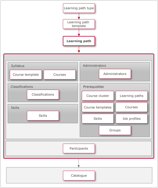
Learning paths are based on versioned learning path types, in which properties (metatags and attributes, use of classifications, skills, logic and requirements, cancellation fees) were already defined. These properties can be edited again upon creating a learning path.
Learning path contents can be structured and sorted in folders. Courses as well as course templates can be integrated into learning paths, enabling learners to choose which course of a course template to take, for instance (e.g. if two courses are identical, but are held at different locations).
Registration for learning path contents does not occur automatically along with the registration for the learning paths itself if not configured, enabling learners to largely determine the time periods for processing themselves.
The courses and course templates of a learning path can also be used in the system independently of the learning path.
Functions of the Learning Path Manager
New
Learning Logic
Learning logic for learning paths can be defined for the learning path itself, for folders/levels of the syllabus or an element of the syllabus. Two different condition types can be applied. Access restrictions allow to restrict access to certain elements until certain conditions are met. Completion conditions on the other hand allow to set of specific conditions under which the corresponding element is marked as completed. Depending on the selected element different options are available:
For the learning path itself (root) completion condition can be applied.
For folders/levels, both access restrictions and completion conditions are available.
For syllabus elements access restrictions.
Learning paths: Learning paths can be set to "Passed" upon concluding one or more specific syllabus components or manually by the learning paths administrator.
Folder: Access to folder contents can be configured to be available only after concluding one or more components. Folders can be set to "Passed" upon concluding one or more specific syllabus components or manually by the learning paths administrator.
Course Templates: The number of courses of a course template that can be taken can be limited to one or more. Access to course templates can be configured to be available only after concluding one or more components.
Courses: Access to courses can be configured to be available only after concluding one or more components.
The schedule of the components is determined by the start and end dates of the added learning paths and does not need to be indicated separately in the learning paths syllabus.
If the learning paths syllabus is modified, then these changes are valid for all learners, even if they have already started processing the learning paths. Therefore, changes should be implemented only in exceptional cases when using learning logic rules.
The following functions are available for the curriculum:
Automatic booking: The courses of the learning path are automatically enroled when the learner is enroled on the learning path or enrols themselves.
Automatic cancelation: The courses of the learning path that were booked automatically are also canceled automatically as soon as the learner is canceled from the learning path or cancels themselves.
General Level Protection
General Level Protection can be activated for a level of learning path so that the level status remains achieved/certified even when new/additional content is added to it.
Administrators
Each learning path requires the assignment of at least one administrator, which is conducted in a separate tab in the learning paths manager. For the assigned administrators, it can be determined if they receive notifications on learning paths.
Prerequisites
Registration prerequisites for learning paths can be established. Options include specific course groups, learning paths, level of a learning path, course templates, courses, skills, and job profiles (id add-on "Skill and Competence Manager" applies) and groups.
Whether or not prerequisites can be edited depends on the settings of the main type that serves as a basis.
In addition, prerequisite sub-sets can be created, with the possibility to specify how many components from the sub-set should be fulfilled, in order for the sub-set to be considered fulfilled.
Minimum Learning Status Needed for Prerequisites in Order to Allow Learners to Enroll
When setting up the learning path prerequisite conditions, it is possible to define which is the minimum required status that the learner must have on the prerequisites, in order to be allowed to enrol on the learning path. The minimum status can be defined by selecting the prerequisite set or sub-set and selecting the Edit function. The specified minimum status will then refer to all components from that set and will impact components of type Course, Course template, and Cluster. The minimum status is only relevant for mandatory prerequisites. Recommended prerequisites will continue to be evaluated with the status Completed when determining whether they are met or not. The setting is available at the prerequisite set and sub-set level in the form of a selection list with the possibility to select a single value.
The list contains the possible statuses: Booked, Started, Completed, Requested, Waiting List, etc. The default value for the required status is Completed.
The following statuses can be selected: Enrolled, In Progress, Passed/Completed
The hierarchy is Enrolled → In progress → Passed/Completed
If the learner has a status higher than the minimum required, he is allowed to enrol, but the prerequisite will be still marked as partially fulfilled if the status of the prerequisite is not COMPLETED/PASSED. Since the user can have another status on the prerequisite course, course template, or cluster than the ones defined in the list of options available per set, the rule will be: Any other status is considered as the equivalent of not fulfilling the prerequisite.
Learning Path Completion
The learning path completion type can be controlled via the meta tag "Learning path completion by".
The possible values are:
Progress or Learning logic - in which case the learning path is set to completed when the user reaches 100% progress or when the learning logic completion condition is fulfilled.
Administrator - in which case the completion of the learning path can only be set manually by the administrator.
Learning Path Progress Based on Mandatory Modules
In learning paths the progress is displayed based on mandatory and optional courses. The setting based on the meta tag "Calculation of progress based on mandatory modules" ensures that the progress is shown only for mandatory courses. Following limitations need to be considered when applying this meta tag:
Learning Paths with different alternative conditions for completions conditions in their learning logic will not be part of the enhancement, since the learner can choose between different completions conditions, which will result in different progress calculations . This affects the case is different completion conditions are defined on folder level or on subfolder level, as well the case of a learning logic is defined on the learning path level and on folders of it at the same time.
Access restrictions can lead to erroneous results in the learning path progress calculation, as e.g. for unlocking a course alternative conditions can be set. Therefore they cannot be considered for the
The learner progress will not be displayed in the overall progress of the learning path under my learning and the dashboard panels. Only when the learning path is opened by the learner, the progress regarding the mandatory courses will be displayed.
EQS is not considered within this implementation.
Reports will not be changed according to the new learning path progress calculation .
Direct Link via QR Code
Administrators can create a QR code that contains a link to a learning path. They can download and provide the link to the learner, enabling them a quick access (no enrolment) to the learning path. The button for creating the QR code is placed at the toolbar of the learning path manager.
NewDuplicate
DuplicateEdit
EditDelete
DeleteClearances
ClearanceParticipant Administration
Learning Paths Participant ManagerNotification → Message Monitor
The system messages sent by the system (booking mails and notifications) are available in the message monitor. The administrator can see all messages sent by the system in a system-wide message monitor. To limit the view to messages sent for courses and learning paths, the message monitor can be opened specifically in the course, course template, or learning path manager.
In the monitor, he has a recipient-centered view and a chronological view. He can see which message has been sent and the status of the sending. He can adjust and resend the emails.
Preview
The "Preview" function is provided in the left-hand toolbar. If clicked the preview of the learning path is shown as if the learning path had been entered from the catalogue by the learner.